Dr Natalie Meades: IBERS, KEHub, Aberystwyth University.

February 2024

 

  • Forage crops can be fed to ruminants in periods where there are forage gaps and therefore extend the grazing season and reduce reliance on supplementary feeds.
  • Brassicas typically have a high metabolizable energy content, high ratio of fermentable carbohydrates to structural carbohydrates and a relatively good protein content.
  • Although the nutritional composition of brassicas is good, consideration is needed regarding the concentration of plant secondary metabolites which can cause poor performance and adverse health effects. However, through careful management these can be avoided.

 

Introduction

Ruminants have a unique digestive anatomy and physiology allowing for survival on plant-based diets. As such, forages are the most economical feed resource for ruminants, where popular forages in grazing systems in the UK typically include grasses such as perennial ryegrass (Lolium perenne) and legumes such as white (Trifolium repens L.) and red (Trifolium pratense L.) clover. However, pasture availability and nutritional quality varies throughout the year, where periods of forage deficit relative to livestock demand are typically observed over the winter months (Figure. 1). This is often referred to as the forage gap. During this period, it is common to provide supplementary feed, this may include conserved forages such as silage or haylage which were produced over the spring/ summer months when pasture growth is high and in surplus to animal requirement. However, this can be challenging to produce with regards to the unpredictability of the weather and is labour intensive to routinely feed out. Moreover, there are times at which conserved forages are not nutritionally sufficient to meet production requirements which can be problematic for finishing lambs. To compensate, diets can be supplemented with concentrate feeds, however these are expensive to purchase and have high labour costs associated with feeding out and can therefore contribute significantly to on farm variable costs. The use of home-grown forage crops provides an alternative means of nutrient provision for finishing lambs over the autumn and winter months. Moreover, forage crops have been demonstrated to be beneficial outside of the winter months. In Australia, forage crops are often sown in the spring and fed to grazing ruminants during the summer when rainfall is minimal, temperatures are high and grass growth poor as a result.

Figure 1: Graph detailing the supply and demand of grass within the UK, image from AHDB.

The Benefits of Forage Crops on Farm

Incorporating forage crops onto farm can be beneficial for many reasons. Firstly, forage crops can act as cover crops within arable rotations, this enables the soil to remain covered when the main arable crop is not growing. This can be beneficial for soil health as it can help to prevent soil erosion and improve soil fertility through the prevention of soil nutrient loss by surface run off and leaching. Likewise, residual organic matter from cover crops can be reintegrated back into the soil. Secondly, forage crops can be used as break crops which has the advantage of preventing the depletion nutrients within the soil that would have perhaps occurred following continuous cropping systems. Moreover, break crops can help to break the cycles of pathogens, pests and diseases associated with plants and soils. This has the benefit of reducing the reliance on chemical pesticides for control means. As such forage crops have the potential to be a part of integrated pest management (IPM) plans.

Thirdly, the use of forage crops can help to extend the grazing season and therefore reduce reliance on supplementary feeding. Extending the grazing season can be particularly beneficial for cattle and reduce the time in which cattle are housed over the winter months. This has the economic advantage of reducing the volume of supplementary feed, bedding and the labour requirement associated with relevant husbandry. Moreover, reducing the winter housing period can be beneficial for the environment, where less muck/ slurry is needing to be stored. This is beneficial in terms of reducing ammonia emissions which can have damaging effects on animal and human health and the environment through dry and wet deposition as mentioned in a previous technical article. However, consideration must be taken for the effect of extended livestock presence on pasture during the autumn, winter and early spring months in terms of increased exposure of the land to urinary nitrogen which has the potential to result in increased nitrate (NO3-) leaching and therefore contribute to nitrous oxide emissions (greenhouse gas emissions).

Brassicas as Forage Crops

Brassicas are a genus of plant that include species or varieties such as forage rape (Brassica napus spp. biennis), kale (Brassica oleracea spp. acephala), swedes (Brassica napus spp. napobrassica) and turnips (Brassica rapa spp. rapa). Figure 2 contains information on the typical sowing and feeding dates associated with Brassicas in the UK.

 Figure 2: Typical sowing and feeding dates of Brassicas in the UK, image from AHDB.

Nutritional Composition of Brassicas

Forage rape and kale are fast growing and relatively high yielding leafy crops. Whereas turnips and swedes have the benefit of containing both leaves and roots which lambs can consume. However, it is important to consider the size of the roots, where lambs that are losing teeth may struggle to eat larger roots such as swedes.

The nutritional composition of brassicas include a high metabolizable energy content, high ratio of readily fermentable carbohydrates (water soluble carbohydrates, pectin) to structural fibre (neutral detergent fibre, acid detergent fibre, lignin) and a relatively good protein content (Table. 1). As such, lambs grazing brassicas can often display good growth rates. A review paper observed lambs grazing forage rape and swedes to have the highest growth rates of 225 g/ day and 173 g/ day respectively and lambs consuming  kale and swedes to have growth rates of 120 g/ day and 95 g/day respectively. However, due to brassicas having a low ratio of structural fibre to fermentable carbohydrates, this can lead to ruminants becoming susceptible to developing ruminal bloat if not managed appropriately. As such, it is recommended as with any new feed that brassicas are slowly introduced into the diet to allow the rumen to acclimatise and adapt. Furthermore, it is recommended that fibre is provided alongside forage crops in the form of conserved forages (hay or silage) or by providing a grass run-back area. 

Table 1: Nutritional composition of brassicas; swedes, turnips, kale and rape in comparison to perennial ryegrass, as presented in a review paper by Barry, 2013

 

It must be remembered that the nutritional quality of forage crops can vary with age, therefore the timing of feeding is an important consideration. For example, a study observed lambs grazing a leafy crop of rape to have 25% greater intakes and greater live weight gains by approximately 52 g/ day in comparison to lambs grazing a stemmy crop of rape. Moreover, it has been demonstrated that the dry matter and nitrogen content of forage rape is greatest between the start of stem elongation and / or branching and at the end of flowering. However, it is important that brassicas are not grazed when they are too immature as certain plant compounds within them have the potential to cause the skin to become sensitive to sunlight (photosensitivity), which can have adverse effects on health and performance. Likewise, consideration is also needed with regards to the climate where hard frosts can cause damage to crops, this is particularly the case for the roots of turnips.

 

Brassicas and Methane Emissions

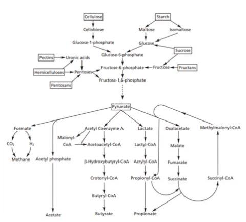
Methane is produced within the rumen as a by-product of the microbial fermentation of plant structural carbohydrates (fibre), as described in a previous technical article. Briefly, the microbial fermentation of plant matter within the rumen results in the production of volatile fatty acids (VFA), of which the three main VFAs are acetate, butyrate and propionate (Figure. 3). These VFAs can then be utilised by the ruminant for energy and metabolism. During the fermentation of plant structural carbohydrates (fibre) via the acetic acid pathway, hydrogen and carbon dioxide are produced as by-products. Methanogenic archaea resident within the rumen transforms these gasses into methane which is then expelled from the rumen via eructation (burping).

Figure 3: Microbial fermentation profile of plant structural carbohydrates and readily fermentable carbohydrates within the rumen, images by McDonald, et al. (2022).

There is evidence to suggest that sheep grazing certain brassicas can have lower enteric methane emissions in comparison to sheep grazing pasture. A study in New Zealand observed yearling Romney sheep grazing forage rape and swedes to have lower methane emissions (g/ kg DMI) by up to 25% in comparison to sheep grazing perennial ryegrass. A similar observation was made in a study also conducted in New Zealand in which lambs grazing plots containing 100% forage rape and 75% forage rape had lower enteric methane emissions (g/ kg DMI) by 34% and 11% respectively when compared to lambs grazing 100% perennial ryegrass. Moreover, the fermentation profile within the rumen was observed to be different between the 100% perennial ryegrass and 100% forage rape diets. For example, rumen pH was lower, the molar concentration of propionic acid higher and the molar concentration of acetic acid lower for the forage rape diet. Similar observations are typically seen when ruminants are fed concentrates. As such, the nutritional characteristic of brassicas having a low fibre and high readily fermentable carbohydrate content is thought to be the most likely the cause of this observation.  

Brassicas, Performance and Health

Although brassicas seem an appealing option for finishing lambs due to their high plain of nutrition and ability to extend the grazing season, there are often inconsistencies within the literature regarding their benefit on livestock performance and in the case of growing lambs, average daily live weight gain. This has been demonstrated to be associated with the concentration of plant secondary metabolites that are present within brassicas.

The two main plant secondary metabolites (PSM) present within brassicas include glucosinolates and the free amino acid S-methylcysteine sulphoxide (SMCO). Following the physical damage to plants by mastication (chewing) or at harvest, glucosinolates present within the plants are hydrolysed by plant or bacterial myrosinase into isothiocyanates and nitriles which can be toxic to ruminants. Younger animals can be most susceptible to the negative effects of these PSM and may display poor growth rates and disease such as iodine deficiency, goitre and hypertrophy of the kidney, liver and/or thyroid when consumed in excess. Likewise, high concentrations of SMCO in plants have been demonstrated to be fermented by rumen microbiota into dimethyl disulphide and following the absorption of this compound can lead to animals developing diseases such as, haemolytic anaemia, red blood cell lysis and therefore experience reduced haemoglobin levels and packed red blood cell volume. Moreover, sulphur containing compounds can bind to copper and reduce its bioavailability to the ruminant, as such this may lead to copper deficiency, which in turn can result in poor growth rates through poor muscle deposition and hypertrophy of organs such as the heart.

However, the negative effects of the plant secondary metabolites can be overcome with management. For example, forage can be provided in addition to the brassica crop, for example a headland/ strip of grass or conserved forages for animals to self-supplement the diet. Likewise, the time in which animals have access to the crop can be monitored and controlled. Furthermore, cultivars with low plant secondary metabolites could be selected for.

 

Summary

The nutritional quality and availability of pasture varies throughout the year. As such, there are times of the year in which pasture is insufficient for livestock demand, in the UK this is typically observed over the winter months. This period can be nutritionally challenging for growing stock and can lead to longer finishing times if not managed effectively. To compensate, supplementary feed in the form of conserved forages and/ or concentrates are often fed. However, these are expensive and have high labour requirements associated. An alternative option is to produce a home-grown forage crop for animals to graze over the autumn/ winter months. An example of this are brassicas such as forage rape, kale, turnips or swedes.

Brassicas are high in metabolizable energy, have a high content of readily fermentable carbohydrates and have a relatively good protein content. As such, the grazing of brassicas can lead to good growth rates in ruminants. Moreover, ruminants grazing certain brassicas have been demonstrated to have lower enteric methane emissions in comparison to ruminants grazing perennial ryegrass. However, brassicas are known to contain the plant secondary metabolites, glucosinolates and S-methylcysteine sulphoxide (SMCO) which when consumed in excess can lead to adverse health effects and poor growth rates. However, this can be overcome through careful selection of cultivars and through appropriate nutritional management.      


Related News and Events

Spray Program for disease prevention and control Protected and outdoor ornamentals
Soft Fruit Biocontrols
Growing Lavender