29 Mehefin 2021

 

Dr David Cutress: IBERS, Prifysgol Aberystwyth.

 

  • Mae angen ystyried slyri fel gwastraff yn ofalus iawn ac mae hefyd yn adnodd y ceir digonedd ohono
  • Gall fod yn anodd rheoli slyri ond gallai gwell manylder drwy ddulliau technolegol arloesol fod o gymorth
  • Mae lleihau effeithiau dulliau rheoli slyri ar yr amgylchedd yn dod fwyfwy dan y chwyddwydr, gyda nifer o strategaethau yn dangos potensial i liniaru’r effeithiau hyn

 

Yn 2016 cafodd amcangyfrif o 83 miliwn tunnell (Mt) o dail da byw ei gynhyrchu yn flynyddol gyda 32 Mt o hwn ar ffurf slyri pur. Yn seiliedig ar ddwysedd arferol slyri mae hyn yn ddigon i lenwi’r llyn mwyaf yn y Deyrnas Unedig, Lough Neagh yng Ngogledd Iwerddon, 62 o weithiau neu i lenwi dros 88 miliwn o byllau nofio Olympaidd. Mae dulliau cywir o reoli a thaenu slyri yn holl bwysig ac o’r herwydd caiff hyn ei reoli gan set benodol o ganllawiau a gyflwynwyd gan Lywodraeth Cymru sy’n cael eu newid tuag at 2024. Mae pwysigrwydd y rheolaethau hyn yn ymwneud ag amddiffyn yr amgylchedd rhag amonia, nwyon tŷ gwydr (GHGs) a llygrwyr aer, daear a dŵr eraill a all ddigwydd wrth drin, taenu a storio slyri. Gall cemegion sy’n pasio drwy dda byw ar ôl rhoi triniaeth iddynt hefyd fod yn bresennol a gallant effeithio ar ecosystemau yn gyffredinol. Mae gan gydrannau microbaidd a feirysol slyri sy’n cael ei storio hefyd y potensial i addasu’r broses o gylchredeg maethynnau ecosystemau. Er gwaethaf yr agweddau negyddol ar slyri da byw, gall hefyd fod yn ffynhonnell faeth gymharol gynaliadwy sydd, os caiff ei ddefnyddio’n iawn, yn ffitio’n dda i mewn i system economi gylchol a phroses cylchredeg maeth cylch-caeedig, a cheir manteision amlwg i ddefnyddio slyri organig yn lle deunyddiau synthetig llai cynaliadwy. Wrth i ffermio symud ymlaen i fydoedd technoleg drwy’r mudiad Agriculture 4.0 ceir cyfoeth o dechnoleg sy’n gallu effeithio’n uniongyrchol neu’n anuniongyrchol ar ddulliau storio, trin a thaenu slyri ar dir. Gwelwyd bod llawer o’r rhain yn gallu bod yn fuddiol iawn tra bod eraill wrthi’n cael eu datblygu ond yn dangos cryn addewid.

 

Adnabod eich maethynnau

Mae cynnwys maethol slyri yn allweddol i’r ffordd caiff ei reoli fel ffynonell wrtaith organig. Pan gaiff ei daenu’n iawn gall fod o fudd aruthrol i gynhyrchiant planhigion. Er bod ymchwil wedi’i wneud i wahanol ddeunyddiau organig ac maent ar gael i’w dehongli (RB209), oherwydd natur amrywiadwy ffermio, amcangyfrifon yw’r cyfrifiadau hyn a gallant dynnu oddi ar ddulliau taenu manwl gywir. Gall arferion rheoli megis diet, systemau deunydd gorwedd a systemau glanhau oll effeithio ar gyfansoddiad y gwastraff, megis elfennau’r porthiant megis dwysfwydydd uchel mewn grawn a fydd yn cynyddu mwy ar y ffosffad na slyri potash. At hynny, gwelwyd bod cyfanswm y cynnwys nitrogen (N) yn amrywio o 0.1 kg/m3 i 6.5 kg/m3 ar draws slyri gwartheg yn y Deyrnas Unedig a gafodd ei brofi. Mae felly’n hanfodol bod ffermwyr a thyfwyr unigol yn profi eu deunydd organig a’u slyri, er enghraifft, drwy gyfarpar ar fferm cyflym, megis Agros, Quantofix ac eraill, sy’n tueddu i asesu deunydd sych (DM) a gwerthoedd N gan ddefnyddio hydrofesuryddion, dargludedd trydanol ac adlewyrch-fesurydd gyda chywirdeb amrywiol. Yn ddelfrydol, dylai samplau gael eu hanfon i’w dadansoddi’n fanwl gywir mewn labordy oherwydd fe allai offer profi gael eu sgiwio gan werthoedd %(DM) annormal o isel neu uchel, tra bo profion labordai yn gallu pennu sbectrwm llawn o briodweddion gan gynnwys DM, deunydd organig, potach, sylffyr, cyfanswm nitrogen, ffosffadau a photasiwm (K). Hyd yn oed ar ôl dadansoddi, mae’n bwysig ystyried y gallai’r cynnwys maethol amrywio ar draws un storfa slyri oherwydd y ffordd y mae’n sefydlogi ac yn cramennu sy’n gallu gwneud casglu samplau yn agwedd bwysig drwy gymysgu a chorddi’n gywir.

 

Er bod slyri yn cynnwys maethynnau allweddol gwelwyd bod ffactorau gwahanol yn chwarae rolau yn nefnydd cnydau o’r N a gaiff ei daenu a’r nwyon tŷ gwydr a gynhyrchir. Gall ffactorau gan gynnwys amser taenu, y tywydd adeg taenu, dull taenu (megis chwistrellu o’i gymharu â thaenwr band), amodau'r pridd a sut caiff y slyri ei drin ymlaen llaw oll gael effaith, gyda’r N sydd ar gael ym mhob hectar yn hyd at 3 gwaith yn uwch mewn senarios arferion gorau o'u cymharu â'r gwaethaf. Dyma lle mae deall gofynion maethol cnydau yn dod yn hanfodol i baru’n dda â gwerthusiadau maeth y slyri.   Gall deall amodau’r pridd, llifau dŵr a hyd yn oed dymheredd a dwysedd golau haul uniongyrchol helpu i wneud y gorau o’r maethynnau sydd ar gael ac i leihau faint o faeth sy’n llifo oddi ar y caeau.

Ceir hefyd beryglon llygredd posibl drwy’r cyfleusterau storio slyri ar ffermydd. Gall camreoli, tywydd eithafol a dulliau anghyson o gynnal systemau/pyllau slyri oll gael effaith ar storfeydd slyri yn gollwng neu’n gorlifo i’r amgylchedd. Gall fod angen i ffermwyr hyd yn oed roi sylw i’w lefelau cynhyrchu da byw neu chwilio am lefydd oddi ar y fferm i daenu eu slyri os ydynt yn cynhyrchu mwy na’u cyllidebau taenu, yn seiliedig ar y rheoliadau newydd. Er bod newidiadau yn y rheoliadau yn tynhau’r rheolau ar gyfer taenu slyri ar dir amaethyddol maent hefyd yn ceisio hysbysu ffermwyr o’r gofynion allweddol ar gyfer cyfleusterau storio ar y fferm er mwyn lleihau’r risg i iechyd, y risgiau amgylcheddol ac economaidd.  

 

Trafod technoleg

Gall gwahanol dechnolegau bennu’r cynnwys maethol a faint ohono sydd ar gael mewn slyri yn ogystal â gwneud y gorau ohono neu leiau neu, fan leiaf un, asesu ei effaith ar allyriadau nwyon tŷ gwydr.   

Dulliau uniongyrchol o reoli slyri

Mae technolegau megis sbectrosgopeg is-goch agos (NIRS) yn gallu gwneud dadansoddiad cyflym o dail anifeiliaid ac maent yn dangos addewid ar hyn o bryd ar gyfer canfod cynnwys gronynnau carbon a nitrogen a ffosfforws (P). Fodd bynnag, gall rhain ofyn am gael deunydd organig mewn cyflwr penodol (ee. solidau wedi’u malu’n fân yn hytrach na hylifau neu vice versa). Mae John Deere er enghraifft yn cynnig yr HarvestLab 3000 sy’n gallu dadansoddi cnydau wedi’u cynaeafu, silwair neu slyri naill ai adeg cynaeafu, wrth lenwi’r taenwr neu  daenu ar y tanceri. Gellir defnyddio systemau o’r fath hefyd ar eu pen eu hunain fel gorsaf samplo ar y fferm sy’n eu gwneud yn hyblyg iawn. Cafodd systemau cyseinedd magnetig niwclear (NMR) maes isel symudol neu mewn system eu hawgrymu hefyd fel ffordd o fonitro cynnwys N, P, K a chynnwys N organig anuniongyrchol slyri anifeiliaid. Mae’r systemau hyn wedi cael eu hoptimeiddio ar gyfer defnydd symudol yn y maes ac mae iddynt ystyriaethau diogelwch a chostau is o’u cymharu â thechnolegau cyfatebol maes uchel a ddefnyddir yn gyffredinol mewn labordai.

 

 

Gall technolegau lliwfesuryddion (sy'n mesur adlewyrchiad golau ac amsugnedd) bennu elfennau N, P a K yn gyflym ac yn gost-effeithiol mewn priddoedd gyda lefelau llwyddiant amrywiol. Pe gellid cywreinio’r cyfryw dechnolegau ymhellach fe ellid eu trosglwyddo a’u calibradu ar gyfer slyri i’r dyfodol gyda chostau is o bosibl. Pan fyddwn yn deall proffiliau maethol slyri, gall y dull cywir o’i daenu ar gaeau hefyd gael ei atgyfnerthu gan dechnolegau. Gall technolegau cyfraddau amrywiol (VRTs), sy’n aml yn fwy cyfarwydd ar gyfer systemau sy’n taenu gwrteithiau synthetig, hefyd fod yn offer pwerus ar gyfer taenu slyri. Drwy fod â system sydd wedi’i chysylltu â GPS a pharthau tlawd a chyfoethog eu maethynnau wedi’u mapio ymlaen llaw, gall cyfraddau taenu’r taenwr gael eu rheoli’n awtomatig.

Ac ystyried storio slyri, gellir defnyddio technolegau monitro yn uniongyrchol gan fod hwn yn lleoliad sefydlog lle gellir lleoli synwyryddion. Yn enwedig gan fod monitro tyllau slyri â llaw wedi cael ei gysylltu â lefelau risg iechyd a diogelwch ar ffermydd. Er bod synwyryddion nwy ar-unigolyn eisoes yn cael eu marchnata ymysg ffermwyr i reoli slyri, gellid lleihau’r risgiau ymhellach drwy ddefnyddio synwyryddion parhaol sy’n gwerthuso amodau cyn i ffermwyr fynd i mewn i leoliad uchel ei risg. Mae nifer o synwyryddion cyfathrebu di-wifr ar gyfer amrywiol nwyon eisoes ar gael ar y farchnad. Er bod gwaith ymchwil wedi nodi y ceir cymhlethdodau posibl o amgylch cywirdeb synwyryddion nwy gyda’r technolegau cyfredol y mae angen ymchwilio iddynt a’u hystyried ymhellach. Gall synwyryddion eraill sy’n gallu helpu i reoli storfeydd fod yn synwyryddion lefelau hylif (drwy gyfrwng synwyryddion pwysedd hylif neu bwysedd o fath arall) gyda thrawsyriant di-wifr i hysbysu ffermwyr o’r capasiti ar y pryd mewn storfa slyri ond hefyd mewn storfeydd dŵr, tanciau tanwydd a lefelau dŵr daear. Er hynny, mae slyri, oherwydd y cyfuniad o solidau/hylif yn enwog am fod yn fwy anodd ei asesu’n gywir. Gallai synwyryddion pH a thymeredd oll ychwanegu at system rheoli storfa slyri lle byddai nifer o synwyryddion, yn ddelfrydol, yn rheoli system awtomataidd a fyddai’n switsio arnodd ac yn diffodd i gorddi neu bwmpio’r slyri. Gallai system gymysgu fanwl fel hon atal nwy rhag cronni a maethynnau rhag setlo.   

Dulliau anuniongyrchol o reoli slyri

Gall synwyryddion pridd a thechnegau mapio pridd helpu ffermwyr i ddeall anghenion y tir am wrtaith, a chafodd llawer o’r ffactorau hyn eu trafod mewn erthygl flaenorol. Mae offer mapio eraill ar gyfer gwneud dadansoddiad uniongyrchol o lethrau a dyfrffyrdd hefyd ar gael drwy loeren neu synhwyro o bell drwy UAV a gall hyn oll helpu i asesu gwasgariad maethynnau. Ochr yn ochr â’r rhain, gall gorsafoedd tywydd clyfar a gaiff eu hintegreiddio i’r penderfyniadau a wneir drwy gyfrwng apiau helpu i ganfod patrymau tywydd lleol llawer mwy manwl nac adroddiadau graddfa eang ar gyfer rhanbarth. Gall hyn roi hwb i hyder ffermwyr i wasgaru ar yr adegau gorau posibl i osgoi trwytholchi a cholli maethynnau. Mae modelau ac efelychiadau wedi cael eu cynhyrchu sy’n gallu canfod y ffyrdd a’r amseroedd gorau i roi maethynnau i’r pridd fel slyri o safbwynt lleithder pridd a data rhagweld tywydd. Fodd bynnag, fe all gwybodaeth ffermwyr am gyfnodau gwahardd maes o law achosi i ffermwyr ruthro i wasgaru maethynnu yn union cyn neu'n syth ar ôl gwaharddiadau gan leihau cynhyrchiant ac achosi difrod (gan nad yw’r rhain yn tueddu i fod yn adegau gorau o’r flwyddyn i wasgaru maethynnau i gyd gyda’i gilydd). Mae efelychiadau eraill hefyd wedi sylwi ar effeithiau cywasgu'r pridd ar lefelau nwyon tŷ gwydr lle bo taenu slyri â systemau teiars llai wedi arwain at ostyngiad o 20% mewn allyriadau N2O. Mae hyn yn ychwanegu cymhelliannau i ddatblygu peiriannau cywasgu llai roboteg/awtonomaidd neu hyd yn oed daenu targededig drwy gerbyd awyr di-griw (UAV) sy’n gallu lleihau neu dileu’r goblygiadau cywasgu’n gyfan gwbl.

Byddai systemau rheoli slyri cwbl integredig yn golygu cynnwys technoleg i’r eithaf a’r cynigion blaenorol wedi’u cyfuno â rheolaethau cynhyrchu slyri cyfunedig drwy synwyryddion uwchsain mewn tyllau slyri (i ganfod lefel y slyri), synwyryddion pwysedd mewn peiriannau gwasgaru slyri, GPS ar dractorau a recordiad cysylltiol o safle a gweithgaredd y peiriant gwasgaru ar draws y caeau. Gall systemau fel hon neu debyg lunio adroddiadau electronig ar reoli slyri yn awtomataidd a gallai’r rhain fod yn ddelfrydol ar gyfer optimeiddio a dangos eich bod yn glynu wrth y rheoliadau llygredd. Yn gadarnhaol, mae prosiect gan EIP Cymru wrthi’n edrych ar gyfuno nifer o dechnolegau gyda’r nod o ddeall eu heffeithiau, optimeiddio a photensial archwilio ar ffermydd masnachol.  

 

Taeniadau slyri amgen

Cafodd newidiadau cemegol megis alwm, polialwminiwm clorid (PAC), haearn clorid, clorid fferrig, bio-olosg ac amrywiol lifau gwastraff cynhyrchion bwyd (betys siwgr, triagl a mwydion afalau) eu hasesu am eu potensial i liniaru colledion maethynnau a lleihau nwyon tŷ gwydr ar yr un pryd o’u hychwanegu at slyri gwartheg llaeth. Gwelwyd bod rhai o’r rhain yn cynyddu neu’n lleihau gwahanol nwyon tŷ gwydr tra bod eraill yn achosi cyfnewid llygredd (gan gynyddu un llygrwr wrth geisio lleihau llygrwr gwahanol), sy’n awgrymu bod ymchwil pellach yn ofynnol. Mae ychwanegu newidiadau microorganeb, mewn rhai achosion, wedi arwain at ostyngiadau mewn methan (CH4) ac amonia (NH3) a gwell amseroedd sefydlu "cramen".

Mae gwahanu slyri hefyd yn faes lle gwnaed llawer iawn o ymchwil a masnacheiddio. Gellir gwahanu slyri mewn sawl ffordd gan gynnwys gwaddodi, hidlo dan bwysedd, gwasg sgriwsio ac allgyrchu.  Manteision mawr arfaethedig gwahanu slyri yw lleihau’r gofynion storio, mae’n haws ei drin a cheir potensial i ailgylchu maethynnau’n fwy effeithiol, tra bod rhywfaint o ymchwil wedi dangos y posibilrwydd o ailgylchu cynnwys dŵr ar wahân yn ôl i systemau.

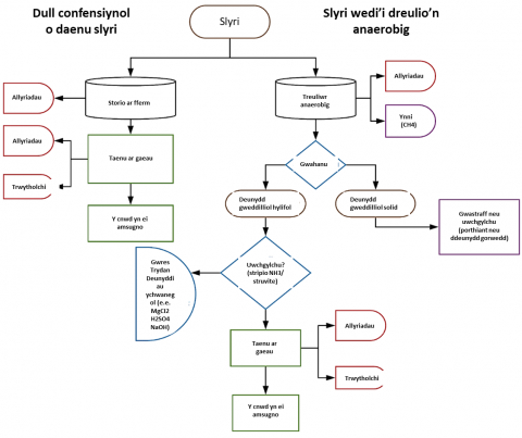
Mae treulio anaerobig yn ddull arall o ddefnyddio gwastraff amaethyddol sy’n golygu dadansoddi’r deunydd drwy gyfrwng microorganebau mewn amodau di-ocsigen. Mae’r broses hon yn cynhyrchu bionwyon a bioynni yn ogystal â deunydd gweddilliol sydd â rôl fel gwrteithiau a deunydd gorwedd. Fe allai treulio anaerobig leihau'r allyriadau GHG sy'n gysylltiedig â storio slyri gydag un astudiaeth yn dangos gostyngiadau o hyd at 43.2% yn y cam hwn o’i gymharu â dulliau storio confensiynol. Mae’n ymddangos bod systemau AD graddfa fechan yn ymarferol mewn buchesi sydd â dros 100 o wartheg gyda chyfnodau talu’n ôl o rhwng 8 a 13 mlynedd gan ei gwneud yn strategaeth lliniaru nwyon tŷ gwydr bosibl yn ogystal ag yn offeryn rheoli slyri. Mae gwahanu slyri ac AD ill dau wedi dangos manteision o’u cymharu â’r dulliau storio traddodiadol gyda slyri wedi’i wahanu yn cynhyrchu’n agos i ddwywaith yn llai o gyfanswm allyriadau a systemau AD yn cynhyrchu dros ddwywaith yn llai. Fodd bynnag, mae cyhoeddiadau diweddar wedi sylwi ar amrywioldeb yr allyriadau GHG yn ddibynnol ar  y fethodoleg wahanu a ddefnyddir, ac mae angen rhagor o setiau data i gywreinio’r argymhellion penodol i ffermydd gyda’r dechneg hon. Yn gadarnhaol, mae astudiaethau hefyd wedi gweld manteision synergyddol wrth gyfuno AD a gwahanu slyri o ran cynhyrchiant ynni a nodweddion y gwrtaith.

Diagram llif yn dangos y broses gonfensiynol o storio a thaenu slyri a’i roi mewn treuliwr anaerobig.  Addaswyd o Styles et al., (2018).

Er bod AD a thechnegau gwahanu yn ymarferol ar ffermydd, mewn rhai achosion awgrymir y ceir gwell arbedion ynni drwy gyfrwng cyfleusterau mwy sy’n gwasanaethu nifer o ffermydd. Daw hyn wedyn yn ystyriaeth logistaidd wrth leoli AD a chyfleusterau gwahanu i wasanaethu nifer o ffermydd orau gyda’r goblygiadau lleiaf o ran trafnidiaeth o ran cario cyflenwadau gwastraff i mewn a chario gweddillion, gwrtaith neu ddŵr allan.

 

Crynodeb

Gall slyri, oherwydd ei natur, fod yn adnodd cymhleth ac amrywiadwy i’w reoli’n effeithiol. Caiff llawer iawn o dail ei gynhyrchu drwy ddulliau da byw cyfredol ac o’r herwydd, mae gwella’r dulliau rheoli yn un maes allweddol lle gall amaethyddiaeth wneud newidiadau llesol er mwyn cyrraedd targedau allyriadau sero net. Mae slyri hefyd yn ffynhonnell faethynnau holl bwysig i’w hailgylchu’n ôl i systemau pridd, ac mae iddi rôl glir i reoli ecosystemau cylchol. Un o elfennau pwysicaf rheoli slyri yw deall proffiliau slyri unigol o ran lefelau maethynnau oherwydd fe all hyn fod yn gymorth mawr i gael y budd mwyaf ohono wrth ei daenu ar gaeau. Mae technolegau i’w cael yn fasnachol ar gyfer y broses hon, yn ogystal â nifer o agweddau uniongyrchol ac anuniongyrchol eraill ar reoli slyri, ac os caiff y rhain eu cyfuno, gallent yn wir wella’r effeithlonrwydd cyffredinol, lleihau’r effeithiau ar yr amgylchedd a gwella cynaliadwyedd drwyddi draw.


Related Newyddion a Digwyddiadau

Rhaglen Chwistrellu ar gyfer atal a rheoli clefydau Cnydau addurniadol dan do ac yn yr awyr agored
Bioreolaethau Ffrwythau Meddal
Tyfu Lafant